.ipynb

2D Outline Registration#

Align 2D outlines by adjusting position, orientation, scale, and starting point before EFA.

import numpy as np
import scipy as sp

import matplotlib.pyplot as plt
import seaborn as sns

from ktch.datasets import load_outline_mosquito_wings
data_outline_mosquito_wings = load_outline_mosquito_wings(as_frame=True)
coords = data_outline_mosquito_wings.coords.to_numpy().reshape(-1,100,2)

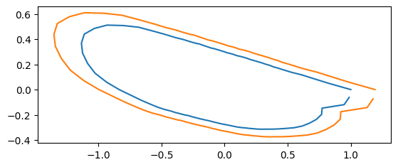
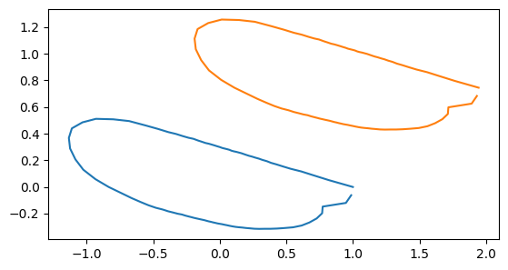
Translation#

You can translate the coordinate values of outline data using list comprehension.

rng = np.random.default_rng()
dx = rng.normal(0, 1, size=coords.shape[0::2])
coords_translated = [coords[i] + dx[i] for i in range(len(coords))]
idx = 0

fig, ax = plt.subplots()
sns.lineplot(x=coords[idx][:,0], y=coords[idx][:,1], sort= False,estimator=None,ax=ax)
sns.lineplot(x=coords_translated[idx][:,0], y=coords_translated[idx][:,1], sort= False,estimator=None,ax=ax)
ax.set_aspect('equal')
print("displacement: ", dx[idx])
displacement:  [ 0.30478408 -0.17110962]
../../_images/4dae32f94f36c010daf5b5cb0c64a0c9bb8f1698d28b27322eef26c823a660a0.png

If the coordinate values are stored as np.ndarray, you can simply add the displacement vectors after reshape(n_spesimens, 1, n_dim).

coords_translated_array = coords + dx.reshape(dx.shape[0], 1, dx.shape[1])

idx = 0

fig, ax = plt.subplots()
sns.lineplot(x=coords[idx][:,0], y=coords[idx][:,1], sort= False,estimator=None,ax=ax)
sns.lineplot(x=coords_translated_array[idx][:,0], y=coords_translated_array[idx][:,1], sort= False,estimator=None,ax=ax)
ax.set_aspect('equal')
print("displacement: ", dx[idx])
displacement:  [ 0.30478408 -0.17110962]
../../_images/4dae32f94f36c010daf5b5cb0c64a0c9bb8f1698d28b27322eef26c823a660a0.png

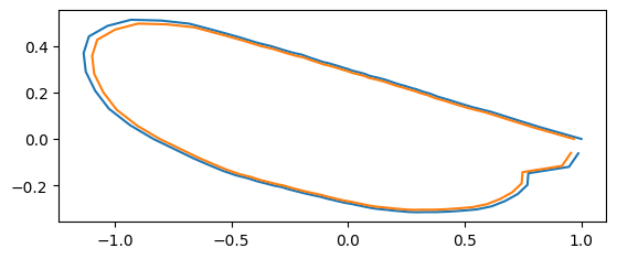
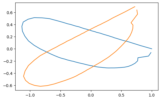
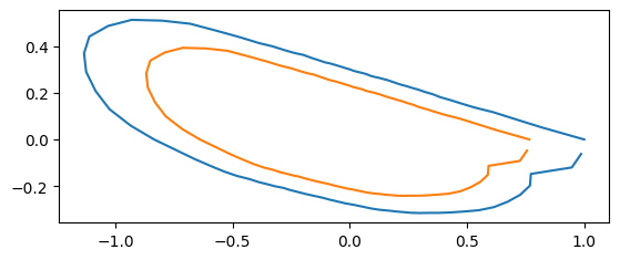
Scaling#

s = rng.uniform(0.5,1.5, size=coords.shape[0])
coords_scaled = [s[i]*coords[i] for i in range(len(coords))]
idx = 0

fig, ax = plt.subplots()
sns.lineplot(x=coords[idx][:,0], y=coords[idx][:,1], sort= False,estimator=None,ax=ax)
sns.lineplot(x=coords_scaled[idx][:,0], y=coords_scaled[idx][:,1], sort= False,estimator=None,ax=ax)
ax.set_aspect('equal')
print("scale: ", s[idx])
scale:  0.8383051530047708
../../_images/007a9af5ab3d7c08cf858778d415d353d6d834b08d3a3ba0aed7720fbc54de5d.png

If the coordinate values are stored as np.ndarray, you can simply add the displacement vectors after reshape(n_spesimens, 1, 1).

coords_scaled_arr = s.reshape(s.shape[0], 1, 1)*coords

idx = 0

fig, ax = plt.subplots()
sns.lineplot(x=coords[idx][:,0], y=coords[idx][:,1], sort= False,estimator=None,ax=ax)
sns.lineplot(x=coords_scaled_arr[idx][:,0], y=coords_scaled_arr[idx][:,1], sort= False,estimator=None,ax=ax)
ax.set_aspect('equal')
print("scale: ", s[idx])
scale:  0.8383051530047708
../../_images/007a9af5ab3d7c08cf858778d415d353d6d834b08d3a3ba0aed7720fbc54de5d.png

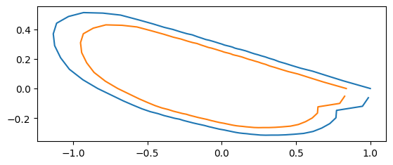
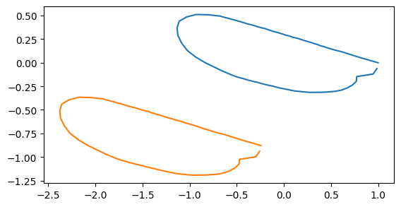
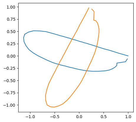
Rotation#

We provide rotation_matrix_2d helper function to generate the rotation matrix.

Alternatively, you can use scipy.spatial.transform.Rotation or define by yourself.

from ktch.outline import rotation_matrix_2d
from scipy.spatial.transform import Rotation as R
/tmp/ipykernel_2617/3066678367.py:1: FutureWarning: The 'outline' module is deprecated and will be removed in version 0.9. Use 'harmonic' instead.
  from ktch.outline import rotation_matrix_2d
theta = np.pi/4
print(rotation_matrix_2d(theta))
print(R.from_rotvec(theta*np.array([0,0,1])).as_matrix()[0:2,0:2])
print(np.array([[np.cos(theta),-np.sin(theta)],[np.sin(theta), np.cos(theta)]]))
[[ 0.70710678 -0.70710678]
 [ 0.70710678  0.70710678]]
[[ 0.70710678 -0.70710678]
 [ 0.70710678  0.70710678]]
[[ 0.70710678 -0.70710678]
 [ 0.70710678  0.70710678]]
theta = rng.uniform(0, 2*np.pi, size=coords.shape[0])
coords_rotated = [(rotation_matrix_2d(theta[i]) @ coords[i].T).T for i in range(len(coords))]
idx = 0

fig, ax = plt.subplots()
sns.lineplot(x=coords[idx][:,0], y=coords[idx][:,1], sort= False,estimator=None,ax=ax)
sns.lineplot(x=coords_rotated[idx][:,0], y=coords_rotated[idx][:,1], sort= False,estimator=None,ax=ax)
ax.set_aspect('equal')
print("theta: ", theta[idx])
theta:  0.7640208236158443
../../_images/05458e4eee0c3455f4f9923dfd14e8d6dd4e8e7a82ee67782b3b4870707dba5d.png

When the coordinate values are stored as np.ndarray, the rotated array is calculated by applying the matmul (@) operator on the array of rotation matrixes transposed to n_samples x n_dim x n_dim and the array of the coordinate values transposed to n_samples x n_dim x n_coordinates.

coords_rotated_arr = (rotation_matrix_2d(theta).transpose(2, 0, 1) @ coords.transpose(0, 2, 1)).transpose(0, 2, 1)

idx = 0

fig, ax = plt.subplots()
sns.lineplot(x=coords[idx][:,0], y=coords[idx][:,1], sort= False,estimator=None,ax=ax)
sns.lineplot(x=coords_rotated_arr[idx][:,0], y=coords_rotated_arr[idx][:,1], sort= False,estimator=None,ax=ax)
ax.set_aspect('equal')
print("scale: ", s[idx])
scale:  0.8383051530047708
../../_images/05458e4eee0c3455f4f9923dfd14e8d6dd4e8e7a82ee67782b3b4870707dba5d.png

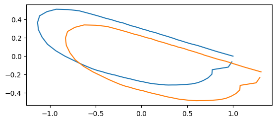
Changing the starting point#

The starting point (arclength parameter \(t = 0\) ) is often adjusted for aligning the outlines.

You can use the numpy.roll function for the purpose.

new_staring_points = np.array([rng.integers(0,len(coord)) for coord in coords], dtype=int)
coords_changed_start = [np.roll(coords[i], -new_staring_points[i], axis=0) for i in range(len(coords))]
idx = 0

fig, ax = plt.subplots(1,2, figsize=(12,7))
sns.lineplot(x=coords[idx][:,0], y=coords[idx][:,1], sort= False,estimator=None,ax=ax[0])
sns.lineplot(x=coords_changed_start[idx][:,0], y=coords_changed_start[idx][:,1], 
             sort= False,color="C1",estimator=None,ax=ax[1])
ax[0].set_aspect('equal')
ax[1].set_aspect('equal')
print("starting point: ", new_staring_points[idx])
starting point:  19
../../_images/eea5d9355e2589508d7e35049a7505b0c33ebd22e2f65883357890be5cb4ddca.png

See also